网站首页 > 我们的产品 > 电源管理 > 降压转换器

HT77231
4.0V~28V输入,3.5A同步降压变换器

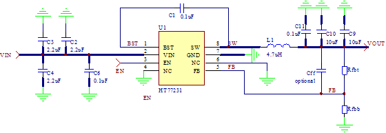
HT77231 是一款 3.5A 降压转换器,具有最少的外部元件和低关断电流。

该器件具有快速瞬态响应的特点,输出电容器采用低 ESR (聚合物) 或超低 ESR(陶瓷),无需外部补偿。

该器件在轻载时以脉冲跳跃模式工作,达到高效。

HT77231 采用ESOP8 封装。

价格:¥0.00 库存99999
数量:
下载资料

特点

  • 3.5A降压,内置100mΩ和60mΩ功率管

  • 于快速瞬态响应,外部元器件少

  • 输入电压范围:4.0V~28V

  • 输出电压范围:0.6V~13V

  • 脉冲跳跃模式使得轻载下高效率

  • 600kHz开关频率

  • 关断电流<=1uA (典型值)

  • 软起动,输出预先有电压时有启动延迟

  • 逐周期过流检测限制

  • 打嗝模式过流关断

  • 欠压保护、过热关断保护,不锁定可自动恢复

  • 具有使能pin

  • 无铅封装,ESOP8

应用

  • 5V, 12V或24V电源轨

  • 电视

  • 嵌入式系统

  • 机顶盒

  • 消费电子

  • 工业电子


image.png

image.png

在线客服