HT71672
13V,12A全集成同步升压转换器
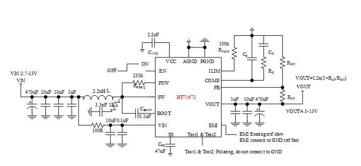
HT71672是一款高功率、全集成升压转换器,集成16mΩ功率开关管和23mΩ同步整流管,为便携式系统提供高效的小尺寸解决方案。
HT71672具有2.7V至13V宽输入电压范围,可为采用单节或两节锂电池的应用提供支持。该器件具备12A开关电流能力,并且能够提供13V的输出电压。
HT71672采用自适应恒定关断时间峰值电流控制拓扑结构来调节输出电压。在中等到重负载条件下,HT71672工作在PWM 模式。在轻负载条件下,该器件工作在可提高效率的PFM模式。PWM模式下,HT71672的开关频率可通过外部电阻调节,支持200kHz至1.0MHz的范围。
HT71672还支持可编程的软启动,以及可调节的开关峰值电流限制。另外,HT71672支持两种不同的tr/tf,以适应不同的EMI和效率需求。
此外,该器件还提供有14V输出过压保护、逐周期过流保护和热关断保护。
| 价格:¥0.00 | 库存99999 |
数量:
|
特点
| 应用
|


