HT97180为差分输入、可直接输出的耳机放大器。4.2V供电时,器件为32Ω耳机负载提供125mW驱动。IC可以通过外部电阻调整增益。
IC具有较宽的电源工作范围,最低支持1.6V工作。
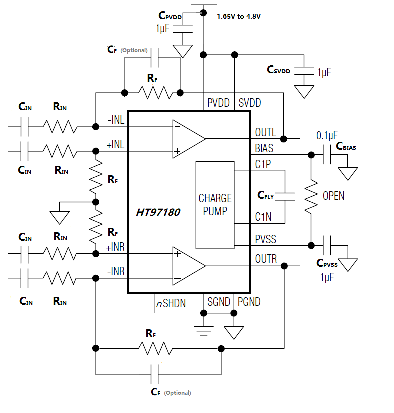
IC内部电荷泵对输入电源反相,产生负电源。放大器的输出级由输入正电源和电荷泵输出负电源供电,双极性供电使得输出偏置在零电位,省去了大尺寸、容易引入失真的输出耦合电容。
IC上电或断电时没有咔嗒/噼噗声。
| 价格:¥ | 库存99999 |
数量:
|
特点
| 应用
|


引脚定义
序号 | 管脚名 | 功能说明 |
1 | PVDD | 电荷泵电源输入,接1uF滤波电容到PGND |
2 | C1P | 电荷泵飞电容正端,接0.47uF电容到电荷泵飞电容负端 |
3 | PGND | 电源功率地,与SGND连一起接板极系统地 |
4 | C1N | 电荷泵飞电容负端,接0.47uF电容到电荷泵飞电容正端 |
5 | PVSS | 电荷泵负电源输出,接1uF滤波电容到PGND |
6 | SGND | 信号地,与PGND连一起接板极系统地 |
7 | INR+ | 右声道输入正极 |
8 | INR- | 右声道输入负极 |
9 | SVDD2 | 信号通路电源输入,接1uF滤波电容到PGND |
10 | OUTR | 右声道输出 |
11 | BIAS | 内部供电端,接1uF滤波电容到PGND |
12 | OUTL | 左声道输出 |
13 | SVDD | 信号通路电源输入,接1uF滤波电容到PGND |
14 | INL- | 左声道输入负极 |
15 | INL+ | 左声道输入正极 |
16 | /SHDN | SD控制输入,低电平芯片进入关断模式;高电平芯片正常工作 |
