网站首页 > 我们的产品 > 音频 > 内置升压模拟输入 立体声

HT81298, HT81698, HT81696
单节或双节锂电内置升压双声道相互p2p兼容系列产品

HT81298最高升压12V

HT81698最高升压15V

HT81696最高升压15V 

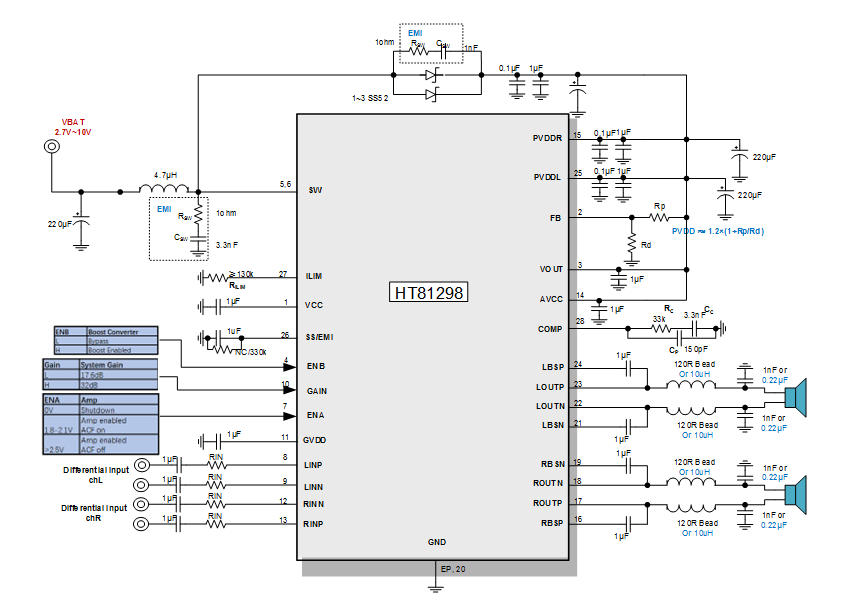
内置升压的立体声D类音频功率放大器,其支持单节锂电、双节锂电串联、5V、12V等多种输入,升压后的电压提供给功放供电,功放支持双通道立体声BTL输出以及并联PBTL单声道输出;

内置的升压电路,可通过FB脚设置升压值,以满足不同的输出功率需求;

其还可通过外置电阻调节开关峰值电流限值。

价格:¥0.00 库存99999
数量:
下载资料

特点

  • HT81298

    Output Power (fIN = 1kHz, RL=4Ω, BTL)

    VBAT = 3.7V, 2×10W (VOUT=9.5V, THD+N = 10%)

    VBAT = 7.2V, 2×16W (VOUT=12V, THD+N= 10%)

    Output Power (fIN = 1kHz, RL=4Ω, PBTL)

    VBAT = 3.7V, 20W (VOUT=12V, THD+N= 10%)

  • HT81698

    Output Power (fIN = 1kHz, RL=4Ω, BTL)

    VBAT = 7.2V, 2×25W (VOUT=14.8V, THD+N= 10%)

    VBAT = 3.7V, 2×10W (VOUT=9V, THD+N = 10%)

    Output Power (fIN = 1kHz, RL=2Ω, PBTL)

    VBAT = 7.2V, 50W (VOUT=14.8V, THD+N= 10%)

    VBAT = 3.7V, 20W (VOUT=9V, THD+N = 10%)

    Output Power (fIN = 1kHz, RL=4Ω, PBTL)

    VBAT = 3.7V, 20W (VOUT=12V, THD+N = 10%)

  • HT81696

    Output Power (fIN = 1kHz, RL=4Ω)

    VBAT = 7.2V, 2×25W (VOUT=14.8V, THD+N= 10%)

    VBAT = 3.7V, 2×10W (VOUT=9V, THD+N = 10%)


应用

  • 智能音响

  • 无线音响

  • 便携式音箱 

  • 2.1声道小音箱

  • 拉杆音箱

  • 便携式游戏机


image.png

image.png

在线客服