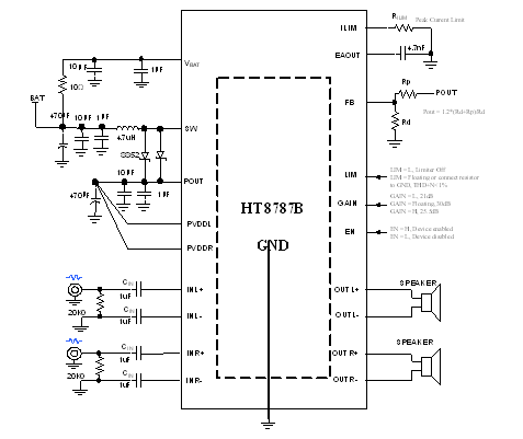
HT8787B是一款内置自适应升压的立体声D类音频功率放大器,由锂电池供电升压至VPOUT=8.4V时, THD+N=1%、1kHz信号条件下,能连续输出2×7W功率(4Ω负载)。
HT8787B内置G类升压,可任意设置最大升压值,以满足不同的输出功率需求。该升压在小音乐信号时不升压,仅当功率较大时工作。其可大幅提高系统效率,延长电池续航时间。
HT8787B具有可任意配置的限幅(Limiter)功能。限幅功能开启后,即使输入信号很大,音乐输出也能被限制在指定的功率和THD+N之内,满足不同音质体验和保护喇叭的需求。
HT8787B还具有自动限温控制(TFB)功能,在高功率输出、高环境温度等情况下导致芯片片内温度较高时,芯片能自动降低系统增益,避免芯片进入过温关断保护模式,在保证音乐品质的前提下显著提升音乐峰值功率。
此外,HT8787B内部集成免滤波器调制技术,能够直接驱动扬声器,内置的关断功能使待机电流最小化,还集成了输出端过流保护、片内过温保护和电源欠压异常保护等功能。
| 价格:¥0.00 | 库存99999 |
数量:
|
特点
| 应用
|



I: Input; O: Output; G: Ground; P: Power
