HT3166
免电感滤波2×30W AB/D类音频功放
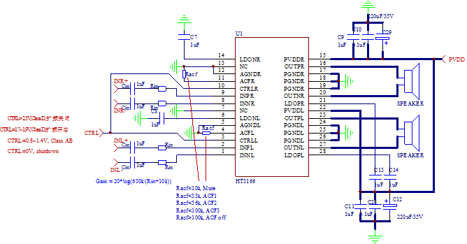
HT3166是一款高效AB/D类音频功率放大器。D类模式,18V供电、THD+N=10%条件下,能够持续提供2×40W/4Ω功率输出,再其顶部散热PAD上连接一个小型散热器后,在AB类模式,16V供电、THD+N=10%条件下,能够持续输出2×30W/4Ω功率。
HT3166具有先进的扩频功能来抑制EMI,Class D时使用价格低廉且小体积铁氧体磁珠可满足EMC要求。
此外,HT3166内置关断功能使待机电流最小化,还集成了短路保护、热保护和电源欠压异常保护等功能。
HT3166具有防削顶失真(ACF)输出控制功能,可检测并抑制由于输入音乐、语音信号幅度过大所引起的输出信号削顶失真(破音),也能自适应地防止在电源电压下降所造成的输出削顶,显著提高音质,创造非常舒适的听音享受,并保护扬声器免受过载损坏。
| 价格:¥0.00 | 库存99999 |
数量:
|


